Al Mayadeen English

  • Ar
  • Es
  • x
Al Mayadeen English

Slogan

  • News
    • Politics
    • Economy
    • Sports
    • Arts&Culture
    • Health
    • Miscellaneous
    • Technology
    • Environment
  • Articles
    • Opinion
    • Analysis
    • Blog
    • Features
  • Videos
    • NewsFeed
    • Video Features
    • Explainers
    • TV
    • Digital Series
  • Infographs
  • In Pictures
  • • LIVE
News
  • Politics
  • Economy
  • Sports
  • Arts&Culture
  • Health
  • Miscellaneous
  • Technology
  • Environment
Articles
  • Opinion
  • Analysis
  • Blog
  • Features
Videos
  • NewsFeed
  • Video Features
  • Explainers
  • TV
  • Digital Series
Infographs
In Pictures
  • Africa
  • Asia
  • Asia-Pacific
  • Europe
  • Latin America
  • MENA
  • Palestine
  • US & Canada
BREAKING
Israeli media citing Occupation President Herzog: I received official request from Trump to consider pardoning Netanyahu
Maduro: The comprehensive defense command, which unites all public military institutions and all popular forces, must be activated in the early hours of this morning
Venezuelan President Nicolas Maduro signs law establishing a comprehensive national defense command
Colombian President Gustavo Petro orders suspension of intelligence sharing with the United States
Channel 12: Israeli Minister of Strategic Affairs Ron Dermer resigns from his post.
Al Mayadeen's correspondent: Islamabad says 9 killed, 12 wounded in suicide bombing outside courthouse.
Syrian Foreign Ministry: Trump expressed his country's support for reconstruction and investment efforts in Syria, affirming his commitment to proceeding with lifting the Caesar Act sanctions
Syrian Foreign Ministry: The American side affirmed its support for reaching a security agreement with "Israel" aimed at strengthening regional stability
Syrian Foreign Ministry: The two sides agreed to proceed with implementing the March 10 agreement, including integrating the SDF forces into the Syrian army
The Syrian Foreign Ministry: The meeting aimed to follow up on the agreements reached between Presidents Trump and al-Sharaa and to establish clear implementation mechanisms

Zionists target Taiwan in the push for a Zionist empire

  • David Miller David Miller
  • Source: Al Mayadeen English
  • Today 13:44
6 Min Read

In his latest piece, David Miller exposes how Taiwan’s deepening ties with AIPAC and Zionist networks mark a new phase in the expansion of Zionist influence across Asia, one that binds Taipei to the machinery of US-Israeli imperial ambitions.

Listen
  • x
  • The Zionist regime is penetrating more deeply in Taiwan than before, as it is in very many places in South and East Asia. (Al Mayadeen English; Illustrated by Batoul Chamas)
    The Zionist regime is penetrating more deeply in Taiwan than before, as it is in very many places in South and East Asia. (Al Mayadeen English; Illustrated by Batoul Chamas)

On October 27, President Lai Ching-te of Taiwan made a speech welcoming the first ever AIPAC delegation to the Island. “I extend a warm welcome to the first ever delegation to Taiwan from the American Israel Public Affairs Committee. AIPAC is a prominent nonprofit, dedicated to advancing US-Israel relations.” He said that "Israel" is a model for Taiwan to learn from in strengthening its defences, and he cited the Biblical story of David versus Goliath on the need to stand up to authoritarianism. He said AIPAC was “highly prestigious and infuential.”

The delegation comprised over 200 people and included CEO Elliot Brandt, Board Chair Michael Tuchin, and Board President Bernie Kaminetsky. AIPAC is playing an increasingly international role in the pursuit of a Zionist empire and in recent years has sent delegations to the Persian Gulf, India, and Europe.

AIPAC presented the president with a rather gaudy memento - a model of the US Capitol building in Washington DC - a tribute to US power. But it refrained from naming any of the rest of their delegation.

Reuters reports that “Taiwan has been a strong backer of Israel” since the launch of Al-Aqsa Flood, though “Israel, like most countries, has no formal diplomatic relations with Taipei.”

The president went on to say that “Taiwan is one of the very few countries that holds International Holocaust Remembrance Day events each year”.

Taiwan is a geopolitical anomaly, formerly known as Formosa in colonial times. It should obviously be part of China. However, it was the last bolthole of the counter-revolutionaries of the Kuomintang under Chiang Kai-shek after they were defeated by the Chinese revolution in 1949. They set up a statelet and grandly called it the Republic of China. They then declared martial law, which was only lifted in 1987. 

Since then, there has been the much vaunted economic miracle in Taiwan, which has been accomplished under the tutelage of US financial and military aid, labour exploitation and dependent capitalist development, shaped by and serving the interests of global imperial powers and a local exploiting class.

Now, with the emergent Zionist empire – Pax Judaica – we can see the expansion of Zionist influence and involvement in countries as far away from West Asia, as Taiwan.

In his comments, President Lai Ching-te emphasised the ambition to “deepen collaboration in such fields as semiconductors, ICT, and cybersecurity.” He also said it is “very willing to enhance cooperation with Israel under President Trump’s AI Action Plan.” This was launched by Trump in January, where he was flanked by two Zionist billionaires, Larry Ellison of Oracle and Sam Altman of OpenAI.  Ellison is, of course, central to the Trump Gaza plan, which intended to smash the Palestinian Resistance and also to win the so called ‘8th front’ information war being waged by the Zionist entity in part via Ellison’s takeover of TikTok, CBS and potentially CNN.

Taiwan is another node in the emergence of Pax Judaica. However, Zionist movement infiltration in Taiwan is relatively recent. 

The genocidal Haredi cult, Chabad, first sent Shluchim (or emissaries) to the Island in 2011.  Their base is called the Taipei Jewish Center, which provides one of the two Synagogues on the island. Chabad also has a presence in China (including Hong Kong) with more than 10 offices in Beijing, Shanghai, and other places.

According to Chabad, there are 1,500-2,000 Jews in Taiwan of a total population of 24 million, less than 0.001%.

Related News

If anyone is being ‘funded’, it’s the Zionists on campus

Deploying spies on campus in the US: The 'Israel on Campus Coalition'

In the 1970s, there were around 50 families of mainly Russian Jews. But it is reported that the community declined to a total of “no more than 150” people around 2007.

Chabad has also been involved in the creation of a new center called the Jeffrey D. Schwartz Jewish Community Center, costing some $16 million. It is named for its main benefactor, who is an American Zionist who has been living in Taiwan since the 1970s.  Schwartz was instrumental in the recent AIPAC delegation to the island and was publically thanked by the Taiwanese President for his help.

Schwartz is also a supervisor at the other Synagogue in Taiwan, known as Congregation Lev HaMizrach. It is a Zionist Synagogue and offers up solidarity for the Zionist colony and prayers for the genocidal occupation forces

In 2024, the Synagogue sent a delegation to the BBYO Asia Pacific Conference. BBYO, the Bnai B’rith Youth Organisation, is one of the largest global Zionist youth groups, affiliated to the World Zionist Organisation, which functions to radicalise Jewish youth for genocide.

There is also a Taiwan-Israel Congressional Association, which fosters collaboration with the Knesset and oversees parliamentary delegations and exchanges. In July, for example, a total of 72 Knesset members from coalition and opposition parties signed a joint statement “condemning Taiwan’s exclusion from international forums as ‘unjustified and irresponsible.’”

The Zionist colony is unable to have full diplomatic relations with Taiwan because of its relations with China.

However, it maintains the Israel Economic and Cultural Office in Taipei. Its representative, Maya Yaron, was involved in planning the AIPAC delegation meeting in October.

Also, because of this, much of the interaction between the Settler colony and Taiwan is covert or secret. What is known is that Taiwan secretly bought Israeli missiles in the 1970s.

However, direct arms sales to Taiwan ceased around 1992 as "Israel" established formal diplomatic relations with the People's Republic of China.

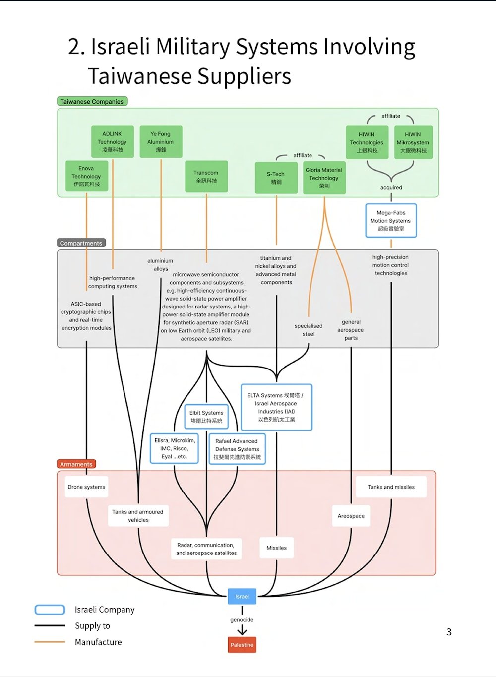
Today at least eight Taiwanese companies are involved in supplying components for drones and armaments to “Israeli” arms firms, including Elbit, Rafael, and IAI.

And significant numbers of Israeli firms are active in Taiwan, including in the area of tech firms and cybersecurity, which has a strong Zionist intelligence component.

In addition, the Zionist regime appears to be giving Taiwan a “helping hand” with the development of its own so called “Iron Dome”. Most notably, it is now clear that Taiwan played a role in supply chains for the Zionist pager attacks in Lebanon in 2024.

In July this year, Taiwan became the first foreign government to provide funding for a medical center in an illegal Israeli settlement in the occupied West Bank.

Taiwan is fully on board with the genocide of the Palestinians and the push for a "Greater Israel". And the Zionist regime is penetrating more deeply in Taiwan than before, as it is in very many places in South and East Asia.

The views expressed in this article are solely those of the author and do not necessarily reflect Al Mayadeen’s editorial stance.
  • AIPAC
  • Israeli arms suppliers
  • Israel
  • Israel-Taiwan
  • Taiwan
David Miller

David Miller

investigative researcher, broadcaster, and academic. He is the founder and co-director of the lobbying watchdog Spinwatch and editor of Powerbase.info.

Most Read

All
The war for the Conservative mind is in full flow, but it is already showing signs of coming off the rails. (Al Mayadeen English; Illustrated by Zeinab el-Hajj)

Zionists target the US MAGA movement amid evolving 'influencer' strategy

  • Opinion
  • 5 Nov 2025
DeVore believed “ideally”, a “major national gun rights” organisation in the US, such as the National Rifle Association “or one of its rivals” would “play a coordinating role.” (Al Mayadeen English; Illustrated by Zeinab el-Hajj)

Leaked: Britain’s Ukrainian sniper training plot

  • Opinion
  • 29 Oct 2025
Nations 'monitoring' Gaza’s ceasefire implicated in daily violations

Nations 'monitoring' Gaza’s ceasefire implicated in daily violations

  • Opinion
  • 5 Nov 2025
The Western imperialists are not make-believe imperialists, but the real thing. All of their cruelty and uncaring of human life and dignity stand bare today for the entire world to see. (Al Mayadeen English; Illustrated by Batoul Chamas)

Imperialism and the war in Ukraine

  • Opinion
  • 10 Nov 2025

Coverage

All
Gaza: An Epic of Resilience and Valor

More from this writer

All
The war for the Conservative mind is in full flow, but it is already showing signs of coming off the rails. (Al Mayadeen English; Illustrated by Zeinab el-Hajj)

Zionists target the US MAGA movement amid evolving 'influencer' strategy

Ellison and Blair are working together to open up huge data-mines for profit-making, and the British NHS is a key prize. (Al Mayadeen English; Illustrated by Batoul Chamas)

Who is Larry Ellison? And how does he tie digital ID, Trump, Blair and genocide in Levant?

From the beginning, GB News has been a Zionist asset. Is there any part of UK society that is not infiltrated and colonised by the Zionist movement? (Al Mayadeen English; Illustrated by Zeinab el-Hajj)

Reform UK, GB News and the Zionist infiltration of the British far right

Why is Choose Love using a firm with British and US intelligence connections to run a pro-Palestine musical event? (Al Mayadeen English; Illustrated by Batoul Chamas)

Together for Palestine: Troubling questions about the organisers of this huge event

Al Mayadeen English

Al Mayadeen is an Arab Independent Media Satellite Channel.

All Rights Reserved

  • x
  • Privacy Policy
  • About Us
  • Contact Us
  • Authors
Android
iOS